杭州喝茶工作室,深圳鱼哥论坛yglt,爱上海乌托邦龙凤论坛,一楼一凤论坛的最新消息今天

通知公告

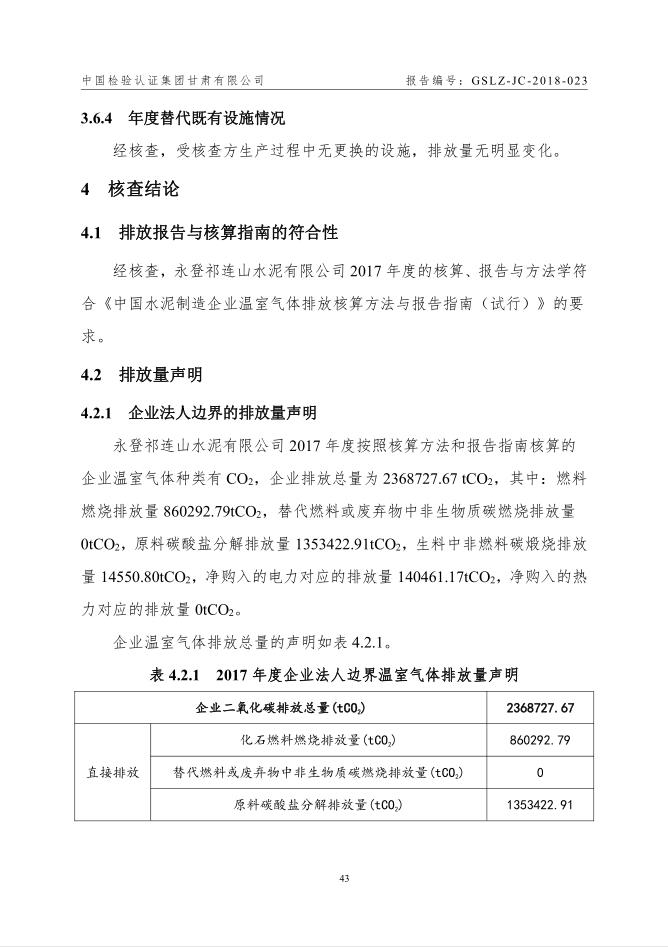
永登公司2016-2018年度碳排放核查报告公示

发布日期:2020-01-09作者:admin点击量:22116次
永登公司2016-2018年度碳排放核查报告公示